黑客入侵学习笔记
可能需要用到的代码:
1 | <script>alert("test")</script> |
javascrip 与vbscript入门
单击事件
<!DOCTYPE html>
<html>
<head>
<title></title>
</head>
<body>
<form>
<input type="button" value="click" onclick="alert('1321123')">
</form>
</frameset>
</body>
</html>
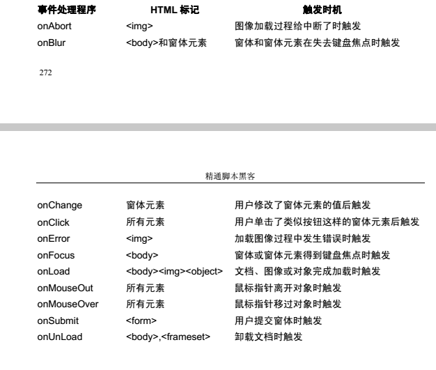
常用事件
